防疫战疫,外院师生这么做!
新冠肺炎疫情突如其来
为了打赢这场战“疫”
91自拍
全体师生
用实际行动共筑疫情防控的坚固防线
一、千名师生心中记,全院全员齐发力
(一)91自拍
党委高度重视,联防联动
2月5日,91自拍
成立新冠肺炎疫情防控工作小组,拟定《91自拍
关于新型冠状病毒感染肺炎疫情防控的工作方案》,并向全院师生发布《关于新型冠状病毒肺炎疫情防控期间加强91自拍
与学生联系的紧急通知》,构建91自拍
-班级-个人(院领导—辅导员、班主任、研究生导师—学生)三级防控体系,压实疫情防控责任,传递学校91自拍
对师生的关心关怀,明确疫情防控的有关注意事项。



(91自拍
防控疫情的相关文件截图)
2月21日,91自拍
党委书记李暖均、团委书记黄顺婷等辅导员购买免洗洗手液等防控物资,回校看望5名留校学子,勉励同学们坚定信心、同舟共济抗击疫情。2月25日,院长肖坤学、党委副书记鄢智青到生活区看望了留校的5位学生,关心学生在校学习生活情况,给学生送去水果。

(91自拍
班子领导看望留校学生)
(二)多部门积极响应,安全放首位
1月22日,91自拍
党委书记李暖均、副书记鄢智青率学工办辅导员到天河花市现场组织撤回天河花市近200名志愿者,及时派发500个口罩,登记造表、逐一跟踪,确保全部志愿者安全返家。
充分运用信息化手段,全面掌握91自拍
师生动态信息,每日准时向学校报送“91自拍
防疫期间师生员工日信息报送统计表”。“教师每日一报”经由各位老师积极配合做好健康信息日报工作,交由91自拍
综合办主任廖旺星负责每日汇总、上报学校。“学生每日一报”由学工办各年级辅导员做好学生分布统计,辅导员专人追踪跟进在鄂学生、留校学生的情况,最后交由学工办主任任洪蔚负责每日汇总、上报学校。

(“每日一报”信息化工具)
农历正月初五,91自拍
党委副书记鄢智青、辅导员黄顺婷深入学生宿舍,排查了解学生情况,做好学生思想引导和劝返工作。为进一步确保留校学子身心安全,由辅导员专人建群“云养娃”,辅导员、班主任“一日三餐”式的嘘寒问暖,认真落实学校各项防控工作要求。
二、停课不停学,停课不停教
(一)仔细研讨出方案
2月12日,91自拍
成立在线91自拍
教师培训领导小组,下设大学英语部、专业、外籍教师三个小组,配合学校“教师线上教、学生居家学”的在线91自拍
新型91自拍
模式顺利推进。

(成立在线91自拍
教师培训领导小组)
(二)线上授课我先行
2月12日,面向全院教师提供五大出版社线上教材和备课资源以及视频课件录制学习链接;并向17名外籍教师开展雨课堂、企业微信等培训,为教师线上91自拍
提供帮助。

(线上教育91自拍
资源)
(三)导师关怀心头暖
疫情发生以来,研究生导师们第一时间与研究生取得联系,对不同年级研究生在学业和研究上进行了分类指导,鼓励研究生安排好居家学习和研究,并把人文关怀传递给每一位学生。

(研究生导师在线指导、关怀)
(四)居家也要当学霸
2月12日,面向91自拍
本科生制定“91自拍
学生居家学习指引”,引导学生利用寒假阅读英语、日语、法语各专业精心挑选制定的“经典百书必读书单”,通过线上平台修读通识类课程,并提供400门人文社科经典课程让根据兴趣自主选择学习。
(91自拍
学生居家学习指引)
三、线上引领新风潮,线下传播正能量
(一)穗鄂师生千里同心战疫
2月18日,91自拍
工会主席尹波购买84消毒液、乙醇消毒液、口罩等防疫物资,一部分设法邮寄给滞留湖北的同事,为全院同仁送去牵挂和祝福;另一部分放置于91自拍
办公室,供老师们返校工作时使用。心系91自拍
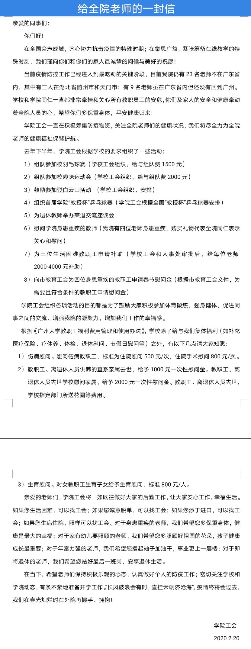
同仁,2月20日91自拍
工会发出《给全院老师的一封信》,给全院老师们致以最诚挚的问候和最美好的祝福,待疫情过去,在春光灿烂时老师们同聚外院握手、拥抱!
(91自拍
工会购买的部分防疫物资)

(91自拍
工会给全院老师的一封信)
2月24日,91自拍
视频连线在鄂3名教师和11名学生。91自拍
党委书记李暖均、院长肖坤学等班子领导以及全体辅导员老师等逐一了解14名在鄂师生目前所在地区的疫情防控及自身的工作、学习和身体近况,希望大家做好防护工作,待疫情结束,健康、顺利地返回校园学习、工作和生活。

(穗鄂师生视频会议)
(二)筑牢思想引领阵地
91自拍
团委充分利用桂花岗校区及大学城校区宣传橱窗,张贴海报宣传防疫抗疫知识。在外国院91自拍
团委公众号开设“防疫前线”专栏,推出5篇关于防疫宣传推送;开展“表意三行、助力华夏”三行情书大赛,外院学子充分发挥专业优势,共创作英日法三行情诗130篇向祖国和人民、向一线工作者传递爱和希望。英语172班陈铭姗、英语194班吴妙琼摄制原创作品为湖北武汉送祝福。英语171班方树珊对居家学习的中学生进行免费的线上“一对一高考陪伴”,共克时艰。
(大学城校区91自拍
宣传橱窗)

(91自拍
团委公众号“防疫前线”专栏)
(三)师生党员团员争当志愿先锋
学生团员迅速响应,积极参与社区(村)防疫志愿工作。英语197 班邓颖变身“小红人”热心为他人测体温;英语194班罗玉清无畏风雨坚守村口,检查出入人员身体状况;英语182班朱梦雨积极响应青年团员回社区报到做志愿服务的号召,帮助隔离人员购买生活用品并配送上门。
(学生罗玉清投身抗疫志愿服务)
教师党员践行初心,冲锋在前。大学英语部党员教师李岸红捐款2000元,委托湖北朋友购买口罩送至武汉协和医院;东西语联合党支部党员教师向学生推送日本媒体对我国疫情的报道,介绍相关事迹及“山川异域、风月同天”、“岂曰无衣、与子同裳”的含义,为疫情防控营造积极正面的氛围;大学英语部党员教师刘真延为防疫捐赠消毒液、洗手液及口罩2000只;英语系党员教师廖仲平、大学英语部党员教师刘真延等主动投身社区志愿服务;东西语联合党支部党员教师张新、魏育芳向家中孩子宣传疫情知识,与孩子一起作画为前方医护人员送去慰问。
(党员教师刘真延(右)参加社区志愿活动)

(党员教师廖仲平(左)参加社区志愿活动)
(魏育芳老师女儿诺诺(11岁)的画作《加油中国》)
(张新老师女儿丸子(6岁)的四格漫画《战疫故事》)
像这样活跃在防疫战疫一线的广大外院人
还有更多
此刻的祖国
需要无数个这样的战士
确保一切重回正轨
我们相信
在团结奋战下
没有一个春天不会到来
文字|廖沛玲 曾祥薇
图片|91自拍
指导|鄢智青
排版|梁志威